How Fedora Copr is monitored

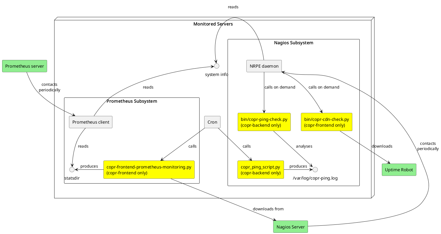
Nagios (with hypervisors’ checks) and Nagios external are the main monitoring services for Fedora Copr. That’s by fact that the Fedora Infrastructure team uses Nagios, and we tightly cooperate with that team (they help us with the ping&power support).

But we also — as a secondary solution — use the Prometheus monitoring (Graphana UI, visible internally within Red Hat).

We do the normal availability checks, storage space consumption checks, etc. but we also have the functionality “black-box” copr-ping test that periodically submits a simple build testing the whole Copr stack. This test is triggered from the copr-backend server.

On weekly basis, we analyze storage consumption to gather usage statistics.

On top of that all, we also use UptimeRobot to geographically check that our CDN (implemented with AWS CloudFront) for copr-backend works everywhere.

The following image illustrates the monitoring work-flow:

../_images/monitoring-schema.uml.png